DNF男街霸奥兹玛毕业装备选择

DNF男街霸奥兹玛毕业装备选择在五套装备中,除了泰玛特套装外,其余四套的伤害词条均一致,只不过是在随机词条上有所出入。因此,想要稳定高伤害的话,可以优先选择泰玛特套装;其余四套可以针对自身的实际情况,作出选择。

DNF男街霸奥兹玛毕业装备选择

详细答案:

毕业装备选择

1、武器

【结论】:

现版本男街霸主要还是以爆发为主,并且考虑到装备搭配问题,目前还是疯狂飓风伤害略高一筹。

不过对于新手男街霸来讲,痛苦之源也可当做毕业武器使用,后期出了疯狂飓风,直接将其属性继承即可。

而黑鸭词条遴选,还以觉醒等级为主,有条件的玩家可以备两把武器,在觉醒/非觉醒时切装使用。

2、神话排名及搭配推荐

【补充说明】:

此套排名是针对于爆发向的推荐,而男街霸的技能并不适合续航,

且当前版本并没有具体副本过度追求续航,故续航神话排名不作推荐。

3、希洛克装备选择

【结论】:

在能满足各个套装的条件下,笔者推荐毕业选择为:卢克西=守门人>洛多斯=暗杀者>奈克斯。

但在实际游戏中,对于一个任何套装都没有的角色,无论出了哪件装备,都可以先行融合,

待到某一套装备齐全时,将融合分离,重新融合毕业套装即可。

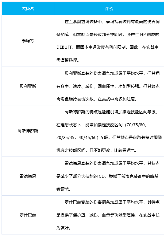
4、奥兹玛装备选择

【结论(早期先行版)】:

在五套装备中,除了泰玛特套装外,其余四套的伤害词条均一致,只不过是在随机词条上有所出入。

因此,想要稳定高伤害的话,可以优先选择泰玛特套装;其余四套可以针对自身的实际情况,作出选择。

另外,奥兹玛装备的选择思路与早期希洛克装备的选择思路一样,在条件允许的情况下,

出了单件奥兹玛装备直接先行融合,以提升角色伤害为主。

由于奥兹玛装备存在合成保底系统,因此可以带到毕业时再作套装选择。

本文内容来源于互联网,如有侵权请联系删除。

Comments

No comments yet. Why don’t you start the discussion?

发表回复

您的邮箱地址不会被公开。 必填项已用 * 标注