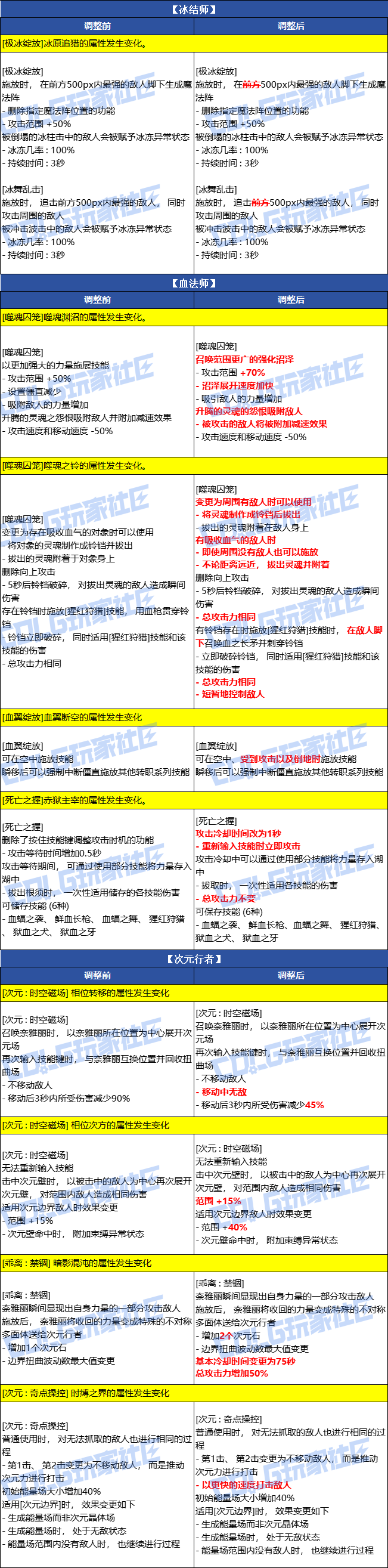
DNF2026春节版本会进行职业平衡,很多职业的VP技能都会改动,目前韩服已经上线测试了,比如男魔法师,那么DNF2026春节男魔法师VP改动了什么?下面就给大家带来DNF2026春节男魔法师VP改动一览。
DNF2026春节男魔法师VP改动一览
本文内容来源于互联网,如有侵权请联系删除。
游戏大杂烩,游戏情报,游戏攻略,经典游戏怀旧
DNF2026春节版本会进行职业平衡,很多职业的VP技能都会改动,目前韩服已经上线测试了,比如男魔法师,那么DNF2026春节男魔法师VP改动了什么?下面就给大家带来DNF2026春节男魔法师VP改动一览。
本文内容来源于互联网,如有侵权请联系删除。