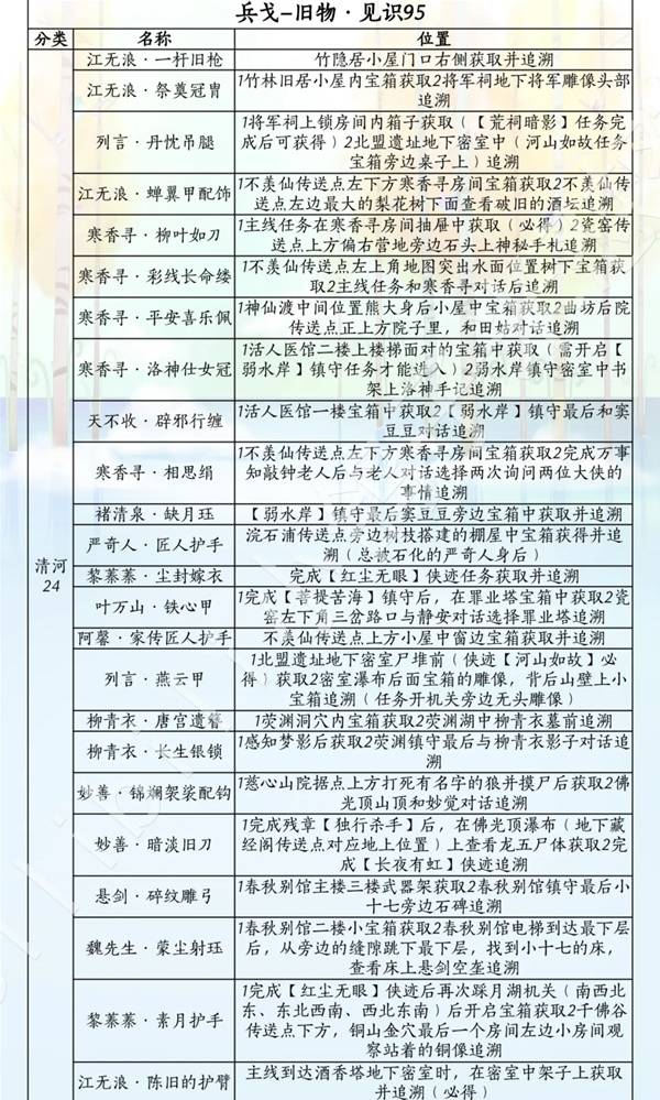
燕云十六声滹沱版本兵戈获取攻略

燕云十六声是一款开放世界游戏,就在最近上线了更新,上线了滹沱地区,那么有不少小伙伴好奇滹沱版本兵戈怎么收集,下面就给大家带来滹沱版本兵戈获取攻略。

燕云十六声滹沱版本兵戈获取攻略

淡黄色搜索河西或玉门关,橙黄色-凉州,灰色-不见山,粉色-开封(后续增加内容),金色-家业或家园,青色-秦川,浅蓝色-不见山,深蓝色-天陉或飞天城,深深蓝色-滹沱。

燕云十六声滹沱版本兵戈获取攻略

燕云十六声滹沱版本兵戈获取攻略

燕云十六声滹沱版本兵戈获取攻略

燕云十六声滹沱版本兵戈获取攻略

燕云十六声滹沱版本兵戈获取攻略

燕云十六声滹沱版本兵戈获取攻略

燕云十六声滹沱版本兵戈获取攻略

燕云十六声滹沱版本兵戈获取攻略

本文内容来源于互联网,如有侵权请联系删除。

Comments

No comments yet. Why don’t you start the discussion?

发表回复

您的邮箱地址不会被公开。 必填项已用 * 标注